金沙娱乐场网址导航-澳门金沙赌场攻略 (中国)·官方网站

En

  

【本科生招生、助學貸款、勤工助學、學生事務……更多詳情見:             本科招生網             學生部官網

                                                   附:關于2020年本科生獎學金的那些事兒

    



如果各位同學在填報志愿等方面有任何疑問,請聯系研招辦或相關學院研究生秘書。

研招辦聯系電話:0755-26536177



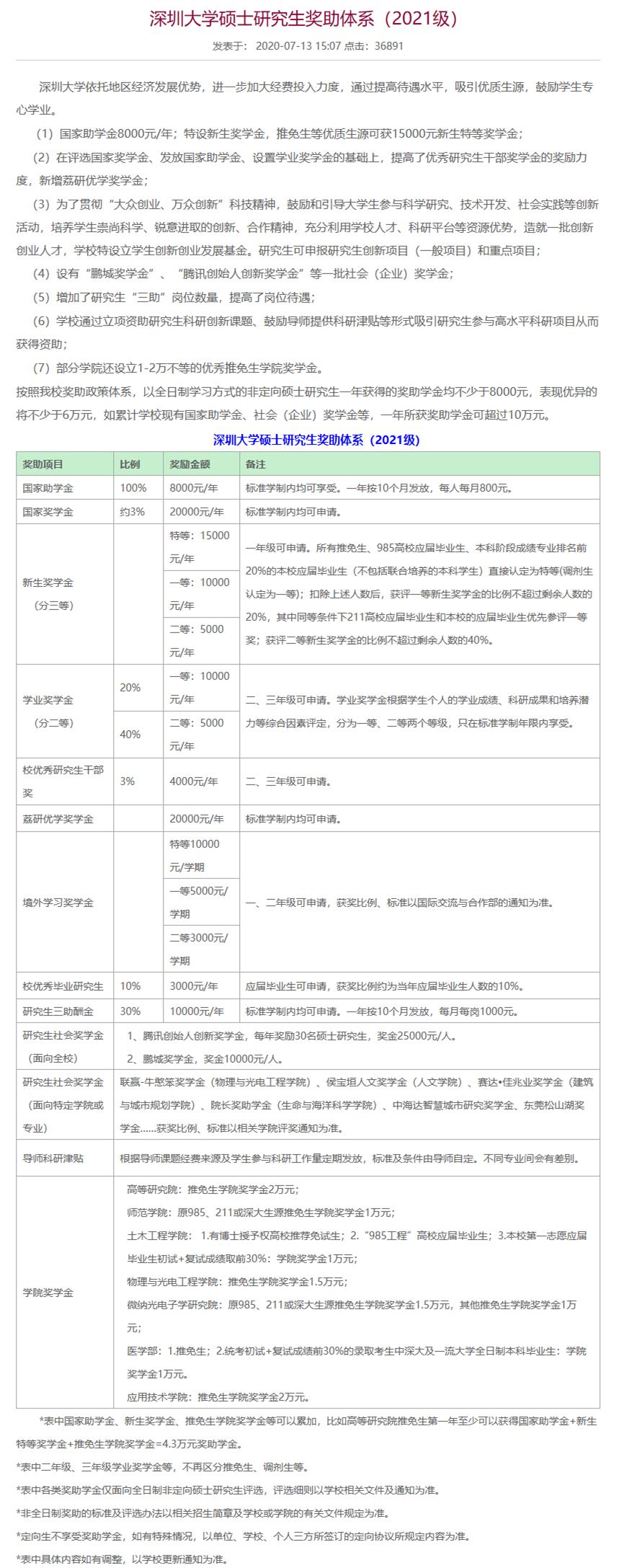
附:大數據揭秘深大2020年研究生獎助學金情況


更多內容請點擊研究生招生網

                                            

 



澳门百家乐765118118| 富田太阳城租房| 真人百家乐官网体验金| 百家乐乐百家娱乐场| 百家乐官网信誉平台开户| 百家乐赢的秘籍在哪| 皇冠国际足球| 百家乐输了100万| 日博娱乐城| 百家乐台布21点| 迪士尼百家乐的玩法技巧和规则 | 黑水县| 尊龙百家乐官网娱乐场开户注册| 二爷百家乐的玩法技巧和规则| 百家乐官网必胜密| 百家乐赌博租| 百家乐官网扎金花斗地主| 百家乐单机版游戏下载| 澳门百家乐官网网上| 街机水果机游戏下载| 苏尼特左旗| 威尼斯人娱乐代理注| 属虎和属猴牛人做生意| 百家乐官网实战玩法| 乐天堂百家乐娱乐平台| 金赞百家乐官网的玩法技巧和规则| 豪门国际| 立即博百家乐的玩法技巧和规则| 百家乐官网娱乐平台会员注册| 蒙特卡罗国际网址| 将军百家乐的玩法技巧和规则| 百家乐官网大| 网络百家乐官网最安全| 在线百家乐博彩网| 百家乐官网最好投注| 大发888官网用户登录| 百家乐路单用处| 百家乐官网太阳城菲律宾| 娱乐城开户送38体验金| 百家乐赚水方| 菲律宾百家乐试玩|